← Back to Portfolio

SOLSYNC: Solar-Driven Attendance System

A robust, off-grid solution for reliable attendance tracking in remote operational areas, developed for the JEC Hackathon.

Explore The Project

Project Mission

"To revolutionize attendance management in remote and off-grid environments by providing a sustainable, reliable, and secure solar-powered attendance system. Our solution empowers organizations to overcome infrastructure challenges, enhance operational efficiency, and build trust through accurate, real-time data."

The Problem

OIL India Limited's remote operational areas face significant challenges in managing employee attendance due to inconsistent power, unreliable network connectivity, and a lack of robust infrastructure. Traditional systems fail in these environments, leading to inefficiencies, inaccuracies, and security risks.

Our Solution

SOLSYNC is a solar-powered, standalone attendance system designed for off-grid functionality. It combines biometric and GPS validation with local data processing (edge computing) and periodic 4G synchronization, ensuring data integrity and seamless operation even in the most challenging locations.

Technical Architecture

Interactive 3D Model

Explore the 3D model of the SOLSYNC device enclosure. This compact, weather-resistant case was designed in Fusion 360 to house the Raspberry Pi, ESP32, sensors, and power bank securely.

Loading Model...

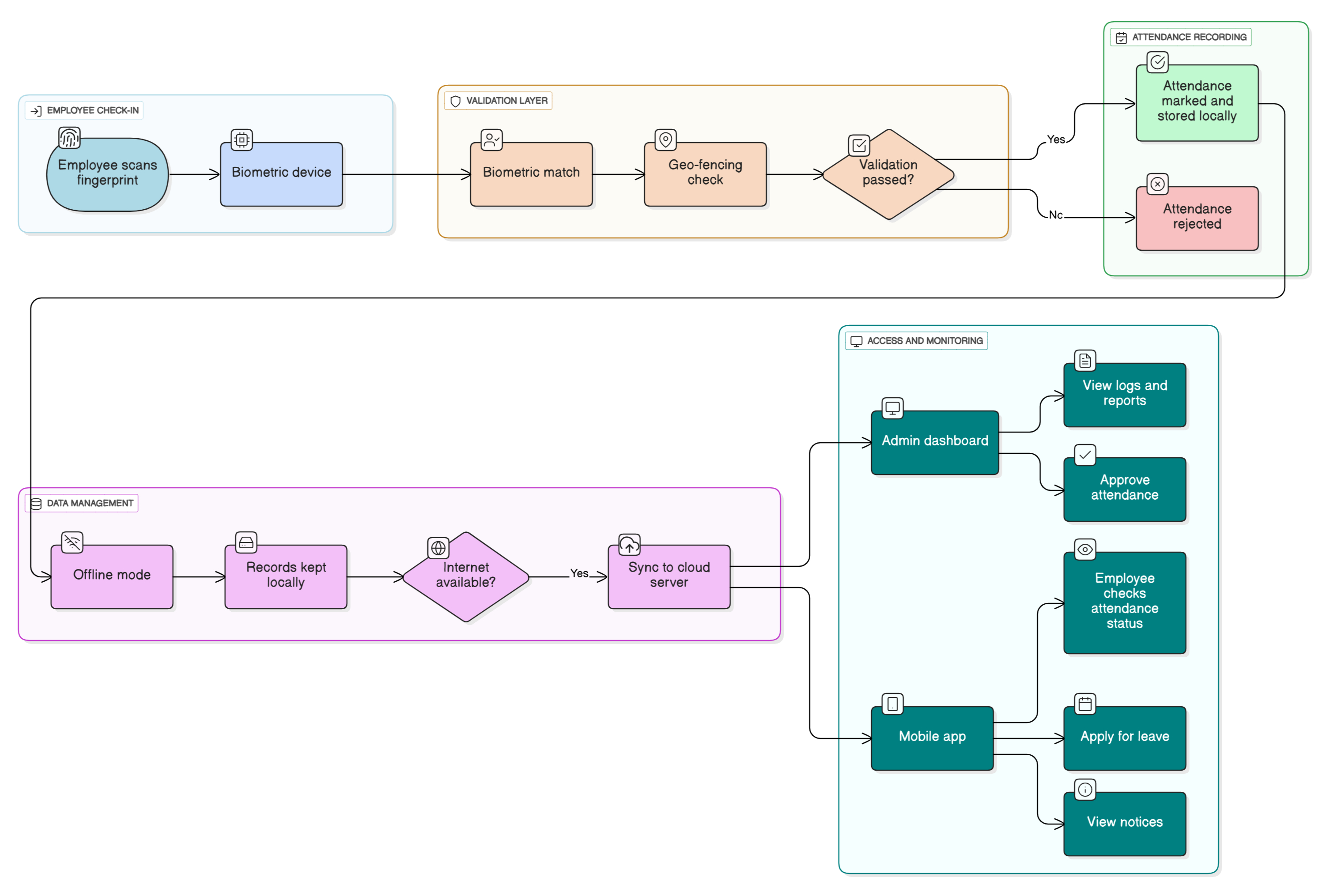
System Data Flow

The system uses a decentralized architecture. The ESP32 handles real-time sensor and fingerprint data, which is processed by the Raspberry Pi running Ubuntu (Edge). This data is then replicated to a Hetzner Cloud instance running MySQL for the main dashboard, ensuring data integrity even if the edge device is offline.

System Workflow Diagram

Key Technical Features

  • Robust Security

    Biometric hashing and geo-fencing.

  • Low-Power & Sustainable

    Solar-powered with 6-8W consumption.

  • Edge Computing

    Local processing on Raspberry Pi.

  • Hybrid Connectivity

    4G sync and local Wi-Fi hotspot.

Security Feature

Secure Authentication Protocol

To ensure data integrity, fingerprint templates are never stored directly. Upon enrollment, a random salt is appended to the template, and the result is hashed using SHA-256. For verification, the same process is repeated and only the final hashes are compared, making the stored data secure.

Power Feature

Ultra-Low Power Consumption

The system is engineered for efficiency, with an average power consumption of just 6-8 Watts during operation. This is significantly lower than commercial alternatives like the ZKTeco K20 (36W). A 20W solar panel and 10,000 mAh power bank ensure uninterrupted, sustainable off-grid operation.

Edge Computing Feature

Edge Computing with Raspberry Pi

A Raspberry Pi running Ubuntu 24.04 serves as the edge device, handling all local data processing and storage in a MySQL database. This ensures the system remains fully functional for attendance marking and local dashboard access even without an internet connection.

Connectivity Feature

Hybrid Connectivity Model

The system features a dual-network approach. A 4G GSM module periodically syncs the local database with the central cloud server. Simultaneously, the Raspberry Pi can create a secure local Wi-Fi hotspot for employees to connect via a React Native app for offline tasks like submitting leave requests.

Project Visuals

Functional Prototype

The hardware prototype integrates the ESP32, Raspberry Pi, fingerprint scanner, TFT display, and cellular module into a compact unit, powered by an external power bank.

SOLSYNC Hardware Prototype

Admin Dashboard UI

A web-based dashboard, built with React, allows administrators to monitor attendance records, manage leave applications, analyze trends, and download reports from the central server.

Admin Dashboard UI

Learnings & Tools Used

Key Takeaways

  • Full-Stack IoT Development: Gained experience building a complete IoT solution, from hardware integration (ESP32) and edge computing (Raspberry Pi) to cloud database management (MySQL) and a cross-platform mobile app (React).
  • Power Management for Embedded Systems: Learned the critical importance of optimizing power consumption and integrating sustainable energy sources for off-grid device reliability.

Software & Technologies

Python

Python/PHP

React

React

MySQL

MySQL

Ubuntu

Ubuntu 24.04

Full Project Proposal